OB2532 是一種高性能的脫機PWM 控制器,輸出功率低于15W,可以用作低功率的AC /DC 充電器和適配器,如手機、數碼相機的充電器,PC 機和電視的輔助電源。采用SOT23 - 6 封裝,有6 條引腳。
由于反饋控制來自原邊,不存在隔離問題,因而無需像Viper12A /22A 那樣,要用到光耦和穩壓器TL431( 在圖3 中使用了光耦H11AB17A 及雙運放和基準電壓TSM103) ,線路連接比較簡單。
3. 1 驅動電路的特點
(1) 全電壓范圍內有± 5% 的恒流調整精度,輸出電流可以調節,可以設定輸出功率;
(2) 在原邊控制下的副邊恒流控制;
(3) 自適應的峰值電流控制;
(4) 內部有對原邊繞組的電感補償;
(5) 可以對恒流及恒壓值進行調整;
(6) 電源接通時有軟啟動功能;
(7) 電流檢測有前沿消隱功能( LEB) ,無需外接濾波電路;
(8) 能逐周對電流進行限制;(9)VDD 有欠電壓封鎖功能,且有回差。
OB2532 同Viper12A /22A 一樣,也具有恒壓(CV) 及恒流(CC) 輸出特性,其特性可以用圖8 的矩形曲線表示。

圖8 OB2532 的輸出矩形特性
在恒流(CC) 控制下,輸出功率可以通過CS 腳外接電阻RS( 也是MOS 管的源極電阻) 來調節;在恒壓(CV) 控制下,為達到高效和提高性能的目的,可以有多種工作模式。此外,由于內部有1 個對電纜壓降進行補償的線路,可以使負載具有很好的調整特性。
器件在恒流模式及大負載下,工作于脈頻調制( PFM) 方式,而在輕負載/ 中等負載下,則降低頻率,并工作于脈寬調制( PWM) 方式。
3. 2 OB2532 的引腳符號及功能
它共有6 條引腳,其名稱及功能如下:
(1)GND———地;(2) GATE———為圖騰柱輸出,用來驅動外接的MOS 管;(3)CS———電流監測輸入端,連到MOS 管源極的檢測電阻上;(4) INV———誤差放大器EA 的反相輸入端,由變壓器輔助繞組送來的反饋電壓經電阻分壓加于此端,它反映輸出電壓的大小,PWM 占空比取決于誤差放大器EA 的輸出及3 腳的電流監測信號;(5) COMP———EA 放大器的補償端,接補償電容,以使恒壓輸出保持穩定;(6)VDD———IC 的電源。
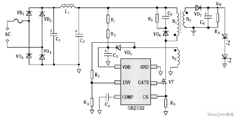
3. 3 OB2532 的典型應用電路
OB2532 的典型應用電路如圖9 所示。輸入交流電壓經橋式整流、L1、C1、C2濾波,直流電壓加到變壓器的原邊,再接到MOS 管的漏極,變壓器的輔助繞組N2經VD5整流、C3濾波為IC 提供電源( 開始是由高壓經電阻R1、R2降壓提供) ,同時N2還為反相端INV提供反饋電壓。MOS 管的源極電阻RS的檢測電流信號加于CS 腳,在這2 種信號控制下對輸入到MOS管的柵極驅動信號的脈沖寬度進行調整,以達到恒流的目的。變壓器的原邊接有緩沖網絡( 或稱阻尼網絡) ,它是由VD6、R5、C5組成的,接入VD6可以使反峰電壓通過二極管及電阻R5消耗其能量,降低反峰電壓,以免開關過程中在原邊繞組N1上出現的過高電壓損壞功率MOS 管。

圖9 OB2532 的典型應用電路
變壓器的次級繞組的降壓電壓,經二極管VD7整流、C6濾波,去驅動發光二極管LED。
這個電路的優點是原邊反饋控制,不用加光耦和穩壓源TL431,比較簡單,但需另接MOS 管。可以驅動10 只LED,其效率及輸出電流如表3 和表4 所列。
表3 OB2532 典型應用電路的效率單位:%

表4 OB2532 典型應用電路輸出電流精度單位:mA

4 LED 恒流驅動芯片之三:OB2535 /6 /8 系列
昂寶公司還推出一種類似Viper12A /22A 的產品,內置MOS 管,但仍然采用原邊控制方案,不用光耦和TL431,空間緊湊,適用于單電壓輸入系統,可以驅動15W 以下的LED。其具體的應用電路如圖10所示。有關這個電路各個元件的說明不再給出,它同圖9 基本上是相同的,讀者不難弄清楚各個元件的作用。圖9 和圖10 最大的區別,不過是原來外接的MOS 管換成內置的罷了。
5 LED 恒流驅動芯片之四:高功率因數的PWM 控制器SN03
SN03 也是昂寶公司的產品,它是一種高功率因數的PWM 控制器,特別適用于照明領域,如用來驅動LED 燈。
5. 1 SN03 的特點
(1) SN03 基本上是一個功率因數校正電路,和功率因數校正器L6561、L6562 一樣,內部含有如模擬乘法器、零電流檢測器( ZCD)、帶有前沿消隱( LEB)的電流檢測比較器、用來驅動功率MOS 管的圖騰柱輸出等,也采用臨界導通模式功率因數校正原理;
(2) 有很強的保護功能,如短路保護及過壓保護,欠電壓封鎖,逐周電流限制,柵極驅動輸出在內部有箝位,可以保護外接的MOS 管等;
(3)VCC 的電源電壓范圍很寬,在9. 5 ~ 28V 的范圍內都可工作;
(4) 無音頻干擾;
(5) 用于驅動LED 時,待機功耗低于0. 5W,且PF > 0. 95。
SN03 有8 條引腳,引腳名稱與L6561 基本一樣,只是1 腳的名稱由INV 改為FB,其他各腳名稱都一樣,功能也不變。

圖10 OB2535 /6 /8 系列的應用電路


返回頂部
刷新頁面
下到頁底