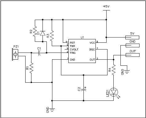
壓電觸發開關電路,這里描述的是一個單片機兼容沖擊傳感器開關模塊工作在5V的直流電源。整個電路可組裝在一個5×7厘米的普通電路板。壓電陶瓷元件(Pz1)也可以被安裝在PCB上沒有任何困難。該模塊提供了一個“邏輯”(H)的輸出時,傳感器(Pz1)檢測到一個有效的沖擊。默認情況下,這個高信號可用一段近1秒。但是你能改變這個修改的RC時間在CMOS單穩態電路建立在m7555cn恒定的部分的值(U1)。
一個5mm的LED(LED1)是增加的輸出狀態的有效的視覺指示。想象的樂趣你可以建立一個鼓包,然后搖房子。該電路可以讓你把你的Arduino到鼓。迪斯科舞廳燈光閃爍,與低音鼓梆曲調是另一個應用程序的例子!
的沖擊傳感器開關電路原理圖



7555數據表
提出的電路板布局布線圖。首先應用薄膠量到標記區域在PCB壓塑料墊圈(合適的直徑)成膠,放在一邊,直到膠水是困難的。其次,應用在洗衣機上的膠點,使壓電(與presoldered線)和焊接導線到電路板。決定你想發送你的線在你完成這一步。很難把線之后。現在你可以完成施工的焊接剩余的組件在電路圖表示。施工后,輕輕敲打或壓電傳感器與你的fingertipor小錘測試電路。每一次的壓電元件接收到,紅色LED燈近一秒。請注意,壓電元件很容易被損壞,所以很溫和。
零件清單
1:m7555cn(恩智浦)
素D1:1N4148
LED1:5mm/毫米紅色
為:27毫米壓電陶瓷元件(壓電盤)
R1:470萬¼;W
R:100K ¼;W
R3:100K ¼;W
R4:1.5K ¼;W
1kpf C1:(102)陶瓷
C2:10uF鉭/ 16V
(塑料墊圈壓:25毫米外徑×內徑20毫米×2mm厚)
筆記
這個電路的檢測靈敏度是故意在很大程度上降低了。環境振動不會觸發電路
m7555cn是IC555 CMOS版本。解耦capacitorat IC的引腳5是不是很需要這個版本
如果你是一個熟練的愛好者,嘗試構建電路采用貼片元件。這將減少模塊的尺寸和增加電路的穩定性。U1在SO - 8封裝零件編號是m7555cd(原型與封裝測試)
由于壓電傳感器可以輸出高電壓信號,它包括齊納二極管保護電路的輸入的一個很好的實踐
幾乎不期望從這個電路精確的結果。如果你的應用需要簡單的遙感這可能是一個偉大的選擇和省錢!


返回頂部
刷新頁面
下到頁底