關鍵字:NE555,澆水電路圖
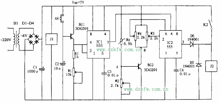
如圖所示為豆芽自動澆水控制電路。該控制器由降壓整流電路、斷電告知器(IC3)、定時控制電路(IC1)、溫度控制電路(IC2)等組成。其 中降壓整流電路為整個控制器提供VDD= +7V的直流電壓。
斷電告知器主要由IC3和R3、R4、C5等組成的多諧振蕩器控制。合上開關K1,當市電停電時,繼電器J1釋放,觸點J1-1閉合,IC3因得電而起振,振蕩頻率約為1000Hz,輸出信號驅動揚聲器發聲,告知主人停電了。
定時控制電路由IC1(555)和BG1、C2、R1、W1等組成。按一下開關AN,則BG1管導通,555因⑥腳為高電平而復位,③腳輸出的低電平又加到IC2(555)的復位端,強制IC2復位。相應C2通過BG1的發射結、R1、W1進行放電,當C2放電到使IC1②腳電位低于1/3VDD時,IC1發生置位,③腳輸出高電平,定時時間到。同時IC2因④腳呈商電平而處于等待觸發狀態。
對由IC2和W2、W3、W4、熱敏電阻Rt組成的溫度控制觸發電路,當溫度升高時,Rt阻值下降,BG2的C極電位相應下降,當下降到使IC2②腳電平低于1/3VDD時,555發生置位,③腳輸出的高電平使繼電器J2吸合,從而使澆水機電磁閥電壓接通,對豆芽進行澆水降溫。此后,隨著溫度的降低,Rt阻值增大,BG2的C極電位上升,當升到使555⑥腳電位高于2/3VDD時,IC2復位,③腳輸出的低電平使繼電器J2釋放,從而使澆水機停止澆水。如此循環,使溫度控制在適宜豆芽生長的環境內。
本控制器可實現在使用豆芽激素生豆芽時在激素藥液濃度規定發揮作用的3小時內自動澆水,且可自動保持豆芽生長有一最佳溫度范圍。


返回頂部
刷新頁面
下到頁底