西門子PLC原理圖到程序的經典實例——車庫自動門控制(1)明確系統控制要求
系統要求車庫門在車輛進出時能自動打開關閉,車庫門控制結構如下圖所示。
系統控制具體要求如下:
在車輛入庫經過入門傳感器時,入門傳感器開關閉合,車庫門電動機正轉,車庫門上升,當車庫門上升到上限位開關處時,電動機停轉;車輛進庫經過出門傳感器時,出門傳感器開關閉合,車庫門電動機反轉,車庫門下降,當車庫門下降到下限位開關處時,電動機停轉。
在車輛出庫經過出門傳感器時,出門傳感器開關閉合,車庫門電動機正轉,車庫門上升,當門上升到上限位開關處時,電動機停轉;車輛出庫經過入門傳感器時,入門傳感器開關閉合,車庫門電動機反轉,車庫門下降,當門下降到下限位開關處時,電動機停轉。
(2)確定輸入/輸出設備,并為其分配合適的I/O端子
車庫自動門控制需用到的輸入/輸出設備和對應的PLC端子見下表:
(3)繪制車庫自動門控制電路圖
控制電路圖
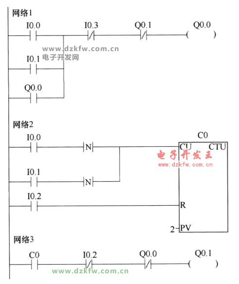
(4)編寫PLC控制程序
西門子PLC, 啟動STEP 7-Micro/WIN編程軟件,編寫滿足控制要求的梯形圖程序,編寫完成的梯形圖如下圖所示。
梯形圖
下面對照控制電路來說明梯形圖的工作原理。
(1)入庫控制過程
(2)出庫控制過程


返回頂部
刷新頁面
下到頁底